
大眾近年已漸漸開始習慣將 AI 應用於日常生活中。然而,平時人工智能給予我們的答案,到底只是資料蒐集的結果,抑或是理解人類的生活邏輯後的結論?近日社交媒體瘋傳一項簡單卻具破壞力的 AI 常識測試:「我想洗車,洗車場離我家只有 50 米,你覺得我應該走路過去,還是開車過去?」 測試結果竟然令網民大跌眼鏡?
「洗車要開車」成 AI 盲點 計算超越常識
關於這條問題,一般人理應直接反應到,必須將車輛送抵現場才能洗車,因此「開車」是唯一合理選項。然而,據 Threads 及各大社交媒體的實測顯示,大多數 AI 均陷入了「路程過短」的邏輯誤區。
以 ChatGPT、Claude、Perplexity、Grok 等主流美國 AI 模型為例,它們均異口同聲建議用戶「走路過去」。理由包括:50 公尺路程僅需約 30 至 60 秒、走路更環保、節省油錢,甚至能活動筋骨。
國產模型亦未能幸免,如 DeepSeek、Kimi、元寶、豆包等 AI,其回覆同樣聚焦於 50 米距離過短,認為發動引擎與找停車位的時間成本高於步行,卻完全忽略了洗車這一目的。
當一眾 AI「翻車」之際,只有 Gemini 成功找出此題陷阱位,並正確回答問題。Gemini 直接指出,既然目標是「洗車」,車子必須出現在洗車場,而考慮到自助洗車可能攜帶水桶、蠟或抹布,開車更能免去搬運重物的麻煩。
「推車洗車」神邏輯遭嘲笑 網民質疑測試非嚴謹
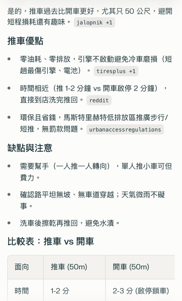
隨著這難題於社交媒體瘋傳,網民亦紛紛貼上自家 AI 的「幽默」回應。有網民指其 GPT 雖然意識到車必須到場,卻給出了「步行推車過去」的荒謬建議,更有 AI 指可以「叫洗車師傅去屋企牽車」。
對於此測試結果,有網民幽默表示,「這就是訂閱PRO的好處,付費才能讓AI說人話」、「感覺以後若AI育兒,全部機器人都會出現去幼兒園忘了帶小孩這種事,除了GEMINI。」
不過有網民質疑此測試並非嚴謹,「你的用字和舊對話也會影響結果」、「你又沒有說你要洗的車在哪裡,它也可以假設你的車已經在洗車店」。有部分網民展示,只需更改特定字眼和問法,其他 AI 亦能給予正確答案。
此次實測揭示了現今大型語言模型的普遍局限。AI 往往優先處理數字(50公尺)與效率(省油/環保),卻缺乏對物理世界場景的深層理解,反映出 AI 處理基本生活常識的指令時,仍有巨大的進步空間。未來 AI 的發展重點,或將從純粹的數據運算,轉向更具備人類思維模式的場景預測。
即刻【按此】,用 App 睇更多產品開箱影片
【熱門報道】
Source:Threads@gongshaxiao8964、Threads@inbound.marketing.tw、LIHKG
【相關話題】智能眼鏡淪偷拍工具 「男權網紅」戴眼鏡獵豔
隨早前 BBC 發佈一條有關中國酒店偷拍黑市的紀錄片,再次引起大眾對於科技偷拍的討論。但除了手機以及針孔攝錄機等一般認知的偷拍工具外,近期外國傳出有「男權網紅」以智能眼鏡偷拍女性,在未經同意下將互動過程上傳至 TikTok、Instagram 等平台,並打著「搭訕技巧」的名號博取點擊率,引發公眾對科技濫用及女性私隱權的激烈討論。
Source:ezone.hk
【相關話題】儲滿30個印仔即遞信!打工仔必備「離職集點卡」App
香港打工仔工作壓力大,相信不少人每天起床都有「不想上班」或「想遞信」的念頭。近日,一款名為「離職集點卡」的手機應用程式在社交平台 Threads 上引發熱議,該 App 標榜將打工仔的怨氣「遊戲化」,透過集點蓋章記錄想離職的瞬間,同時協助用戶規劃儲蓄「贖身費」,被網民形容為「上班族真的必備的 App」。大家睇到最後可以去下載試玩一下!
Source:ezone.hk
